爱体育在线登录
关于我们
公司简介
领导致词
企业文化
资质荣誉
资质证书
荣誉证书
典型工程
BIM咨询服务
房屋建筑工程
市政公用工程
建筑装修装饰工程
城市及道路照明工程
钢结构工程
招投标
中标公告
投标公告
招标公告
新闻资讯
公司新闻
行业新闻
人才招聘
人才理念
人才培养
薪资福利
校园招聘
社会招聘
联系我们
新闻动态
公司新闻
行业新闻
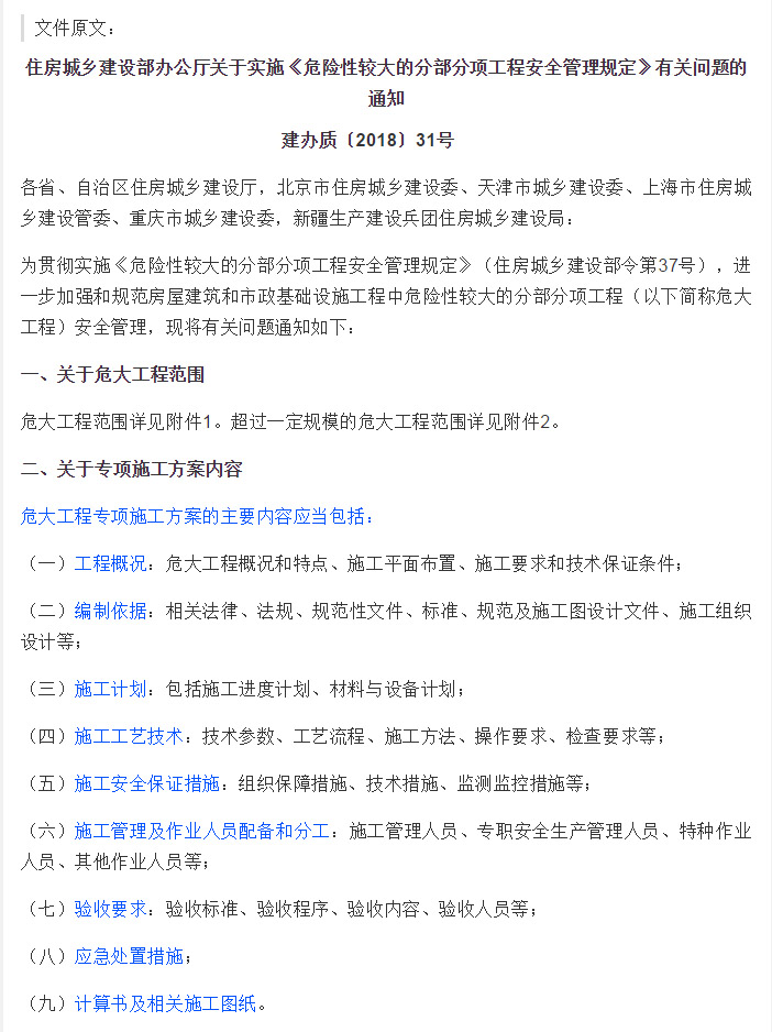
6月起,这些工程要召开专家论证会!(附:新、旧范围对比)
当前位置:
网站爱体育在线登录
>
新闻动态
>6月起,这些工程要召开专家论证会!(附:新、旧范围对比)
6月起,这些工程要召开专家论证会!(附:新、旧范围对比)
时间:2018-06-04 访问量:1605
6月起,这些工程要召开专家论证会!(附:新、旧范围对比)
泰豪集团
助建宝系统
江西泰豪动漫职业学院
贵州大学明德学院
江西省住房和城乡建设厅
友情链接
爱体育(中国)
地址:
江西南昌市高新紫阳大道3088号(泰豪科技广场)B栋21楼
邮编:330096
电话:0791-88333598
邮箱:
ztha@tellhow.com
©2024 爱体育(中国) 版权所有
赣ICP备18008931号
赣公网安备 36010902000557号
返回顶部
安博(中国体育)官方网站
|
米乐在线登录入口
|
米乐在线
|
hth体育网
|
安博官网体育入口(中国)有限公司
|
爱体育网页版登录入口
|
开云(中国)Kaiyun·体育官方网站-登录入口
|
九游官网
|
华体会官方版网站登录入口
|